
Dalam pengembangan model korupsi prinsipal–agen–klien diasumsikan bahwa prinsipal bersifat jujur dan permasalahan sepenuhnya terletak pada agen. Sebagaimana diuraikan sebelumnya, solusi yang ditawarkan dari teori ini adalah sistem rekrutmen untuk mendapatkan agen yang bersih dan sistem insentif yang mendorong pegawai untuk memilih kejujuran. Bukti efikasi atas kebijakan antikorupsi yang didasarkan pada model prinsipal–agen dipandang sangat lemah.
Terdapat pendapat bahwa kegagalan reformasi antikorupsi di negara–negara dengan tingkat korupsi tinggi merupakan konsekuensi dari korupsi yang telah menjadi suatu permasalahan aksi kolektif. Perilaku koruptif telah menjadi perilaku yang diekspektasikan terjadi. Sebagai permasalahan aksi kolektif, semua orang harus dianggap akan berperilaku koruptif, termasuk para pihak yang berada pada posisi agen maupun prinsipal. (Pippidi, 2013) (Persson, Rothstein, & Teorell, 2013)
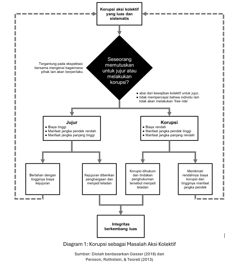
Secara umum permasalahan aksi kolektif terjadi ketika anggota suatu kelompok tidak melakukan suatu tindakan, walaupun tindakan tersebut perlu dilakukan secara kolektif untuk kepentingan seluruh individu dalam kelompok. Namun yang terjadi adalah individu dalam kelompok, demi kepentingan masing–masing individu tersebut, berkontribusi secara terbatas atau tidak berkontribusi sama sekali. Hal tersebut berakibat manfaat kolektif tidak tercapai secara optimal (Marquette & Peiffer, 2015).
Orang merasa tidak perlu ikut berkonstribusi terhadap upaya mewujudkan kejujuran kolektif dalam masyarakat
Dalam konteks korupsi, sebagaimana tergambar pada Diagram 1, permasalahan aksi kolektif korupsi terjadi ketika orang menyadari bahwa tingkat korupsi yang rendah merupakan kepentingan seluruh pihak. Namun dalam suatu situasi ia akan menghadapi dilema apakah akan melakukan korupsi, misalnya menyuap pejabat pemerintah untuk mendapatkan kontrak pengadaan, ia kemudian memilih untuk melakukan korupsi tersebut. Hal ini disebabkan:
- ia tidak bersedia menanggung biaya antikorupsi atau biaya kejujuran, yaitu tidak mendapatkan kontrak pengadaan; dan
- ia tidak mempercayai bahwa peserta tender lainnya akan jujur dan tidak memberi suap kepada pejabat pemerintah.
Ia mengharapkan biaya antikorupsi atau biaya untuk jujur tersebut ditanggung oleh orang lain saja dan ia berpandangan lebih baik menunggu datangnya manfaat yang dihasilkan dari kejujuran kolektif tanpa ia perlu berkontribusi dalam bentuk ikut berperilaku jujur.

Dari perspektif teori ini, kondisi tingkat korupsi rendah hanya dapat dicapai apabila semua pihak percaya bahwa pihak lain akan berlaku jujur. Kondisi masyarakat akan lebih baik jika tidak ada seorangpun yang melakukan korupsi, misalnya penyuapan kepada polisi. Namun demikian, seseorang yang menolak untuk menyuap akan berhadapan dengan biaya yang lebih tinggi dibandingkan apabila ia memilih untuk melakukan penyuapan. Biaya kejujuran tersebut dapat berbentuk, misalnya biaya perjalanan ke kantor polisi, waktu yang terbuang mengurus administrasi, dan pembayaran denda (Mistree & Dibley, 2018).
Biaya berperilaku jujur dipandang lebih tinggi daripada biaya melakukan korupsi
Masalah aksi kolektif ini disebabkan individu melakukan free-ride dan memeroleh manfaat dari kondisi nir-korupsi sebagai barang publik kolektif yang bersifat non-excludable dan dapat dinikmati oleh semuanya tanpa harus berkontribusi. Tidak adanya rasa percaya dalam masyarakat membuat seseorang cenderung untuk:
- menghindar dan abai dari kewajiban kolektifnya untuk berperilaku jujur, dan
- tidak mempercayai bahwa individu lain tidak akan melakukan free ride.
Korupsi yang endemik tidak dapat disembuhkan dengan cara-cara teknis. Permasalahannya terletak pada norma dan ekspektasi dalam kehidupan sosial dan politik
Kondisi ini menyebabkan masyarakat secara keseluruhan mengalami kerugian. Dalam kasus korupsi sistematik, individu tidak atau sedikit mempunyai insentif untuk tidak ikut berperilaku koruptif. Free–rider ini menjadikan individu menerima keberadaan praktik suap–menyuap atau bahkan aktif melakukannya. Sikap ini dipilih walaupun sadar bahwa pada akhirnya dampaknya merugikan masyarakat secara keseluruhan. (Pippidi, 2013).
Implikasi dari konseptualisasi korupsi sebagai permasalahan aksi kolektif dan bukan sebagai permasalahan prinsipal–agen, adalah perlunya desain kebijakan antikorupsi yang mampu mengubah kepercayaan mengenai apa yang pihak lain mungkin lakukan. Korupsi yang endemik tidak dapat disembuhkan dengan cara-cara teknis (seperti penerbitan peraturan). Permasalahannya terletak pada norma dan ekspektasi dalam kehidupan sosial dan politik.
Upaya untuk menguranginya sampai pada tingkat daya rusak yang lebih rendah memerlukan perubahan institusional yang revolusioner. Strategi pemberantasan korupsi apapun juga yang dikembangkan berdasarkan asumsi bahwa terdapat sekelompok aktor yang berperan sebagai prinsipal yang menciptakan mekanisme pengendalian dan sistem insentif yang memadai tidak akan efektif dan berkelanjutan. (Ledeneva & Bratu, 2017)
Korupsi sistemik yang dipandang sebagai aksi kolektif memerlukan kebijakan pencegahan yang berbeda dengan apabila korupsi dipandang sebagai permasalahan prinsipal–agen. Solusi terhadap permasalahan korupsi terletak pada perubahan substantif yang mengombinasikan mekanisme pengendalian formal dan informal. Pengendalian formal dalam bentuk mekanisme pemantauan dan mekanisme pemberian sanksi dikombinasikan dengan pengembangan rasa saling percaya yang bersifat timbal balik (resiprositas). Resiprositas merupakan inti dari berbagai interaksi koruptif dan difungsikan sebagai salah satu justifikasi korupsi. Ketika kebijakan antikorupsi tidak efektif, resiprositas dapat menjadi acuan bagi seseorang untuk melakukan korupsi.
Perubahan juga mencakup pimpinan dan elit pemerintahan untuk menjadi model dan contoh antikorupsi dengan mengubah perilakunya lebih dari sekedar retorika
Perubahan yang mengombinasikan mekanisme pengendalian formal dan informal juga perlu mencakup pengembangan ekspektasi bersama bahwa pihak lain sesungguhnya dapat dipercaya untuk dapat berlaku jujur. Perubahan lainnya antara lain adalah pimpinan dan elit pemerintahan yang menjadi model dan teladan antikorupsi. Hal ini dapat dilakukan dengan mengubah perilaku menjadi antikorupsi lebih dari sekadar retorika (Gasser, 2018) (Persson, Rothstein, & Teorell, 2013).
Pembahasan lebih dalam terkait strategi pengendalian korupsi dari perspektif aksi kolektif disajikan di tulisan yang terpisah yang antara lain memuat bahasan mengenai deklarasi antikorupsi, pakta integritas, dan upaya pengembangan standar perilaku antikorupsi.